
2026
PROFILING IN 2D POCKETING
2025
TURNING 3D
2024
AUTOMATED TURNING PROFILE SELECTION
2023
PARAMETERS CONFIGURATION
2022
MULTIPLE CONTOURS MACHINING
GEOMETRIC FEATURE CREATION
It is now possible to associate the selection of geometries with their properties previously defined in the CAD, such as color, name, or layer. This allows users to define and save intelligent geometries that retain the link to the selection criteria used.
With this approach, features can be automatically recalculated on other files or similar models without reselecting all the geometries, making machining faster, more consistent, and reusable.
INTERMEDIATE ROUGHING PASSES
The roughing strategy now includes a new option to automatically insert intermediate passes between the set steps. This feature helps better distribute remaining material, reducing peak heights and improving surface regularity after roughing.
The result is a more uniform geometry during the roughing phase, ideal for preparing the part for subsequent finishing operations and enhancing overall process quality.
IMPROVED ROUGHING ENTRY MANAGEMENT
A new entry management system has been introduced for roughing operations, allowing users to define the type of tool entry more intelligently and effectively. The system can now automatically adapt the entry behaviour based on the selected tool, distinguishing between tools with or without cutting edges on the bottom.
This enhancement optimizes entry strategies, improving machining safety, workpiece quality, and overall process efficiency.
PARAMETER AND MATERIAL ASSOCIATION
RhinoNC can now associate and automatically apply tool machining parameters based on the material to be machined if these parameters have been previously defined and saved in the tool library.
This makes it possible to store multiple sets of technological parameters for the same tool, each optimized for different materials, resulting in more consistent and efficient machining.
PROFILING IN 2D POCKETING
The 2D pocketing operation has been enhanced with a new option that allows the generation of a profiling pass with the tool center positioned directly on the selected curve.
This feature provides greater flexibility in defining machining strategies, enabling more precise control of the toolpath and adapting to different programming requirements.
SELECTION BAR ENHANCEMENTS
The new selection bar introduces advanced tools to quickly identify and select model geometries. It is now possible to filter geometric elements based on their properties defined in the CAD system (such as color, name, or layer), simplifying the management of even the most complex models.
This feature makes selection faster and more precise, improving efficiency during the preparation phase.
3-AXIS GEODESIC FINISHING
The 3-axis Geodesic finishing strategy has been enhanced with a new tool collision management system for critical geometry areas. Users can now define how potentially inaccessible areas should be handled: they can either be automatically excluded from machining, or the system can retract the tool up to its maximum length to prevent collisions.
This option provides greater control over the toolpath, improving machining safety and increasing flexibility in CAM programming.
TURNING ON 3D GEOMETRY
RhinoNC’s turning module has been enhanced, adding the capability to select curves for machining straight on 3D geometries (on the blank or final piece) with an immediate generation of the toolpath.
DYNAMIC COLLISION CONTROL
The dynamic collision control function has been improved! Users can now check all possible dynamic collisions for each tool component, resulting in safer and more reliable results.
CINEMATIC SIMULATION WIZARDS
The new cinematic simulation interface is compatible with dual screen visualization, allowing for better comparison between the CAD and the actual CAM simulation.
WIZAR LAYERS MANANGEMENT
The wizard has been improved with a new option dedicated to layer visibility management, providing users with an easier way to manage complex jobs.
MOVEMENTS AMONG DIFFERENT GEOMETRIES
Toolpath movements among different geometries can now be optimized according to safety planes and machining point distance. This may also occur when performing machining operations that require different tool orientations.
SURFACE ANGLE RANGE
It is now possible to apply a selected strategy on angled pieces of each 3D geometry. This option helps users with machining precision.
TREE ORIENTATION
You can now view and manage all tool orientations created for each machining operation on the RhinoNC tree.
HOLE DEPTH SETTING
It is now possible to set the hole depth, starting, and finishing points on the 3D geometry during the projecting phase.
FRENCH LANGUAGE FOR RHINONC
New french language option available.
FIXTURE MANAGEMENTS
It is now possible to select and manage fixture geometries visible in the working area to allow automatic identification and tool path avoiding.
DRILLING WITH GUIDING SURFACE
RhinoNC Drilling module has been improved with the possibility of selecting drilling holes direction through the activation of guiding surface option.
SIMULATION OPTION IN TURNING MACHINING
Simulation option in turning machining has been improved with dynamic blank and material removal simulation function.
FAST ACCESS TO TECHNICAL SUPPORT
Need to contact technical support? It is now possible to share project information with technicians in just one click. A new direct link button has been added on the bottom tool bar to send zip file with all the relevant information needed to solve project issue.
TURNING TOOL ARCHIVE
A new turning tool archive has been created. Here operators can find specific tools already coupled with right cutters and handles to be associated to specific machines and turning strategies.
THREADING OPTION IN TURNING MODULE
Turning module has been improved with the introduction of threading option. This machining operation includes specific tools and multi-passes options.
MULTI-PASSES FLATTERING MACHINING
The possibility of adding multiple passes in flattering machining is now available. Operator can choose the number of passes needed and the depth step value to use.
MACHINING TOOL ORIENTATION VISIBILITY
This improvement allows the visualization of several tool orientations in the machining tree according to the machining performed. This update makes more feasible to spot and check specific machining operations.
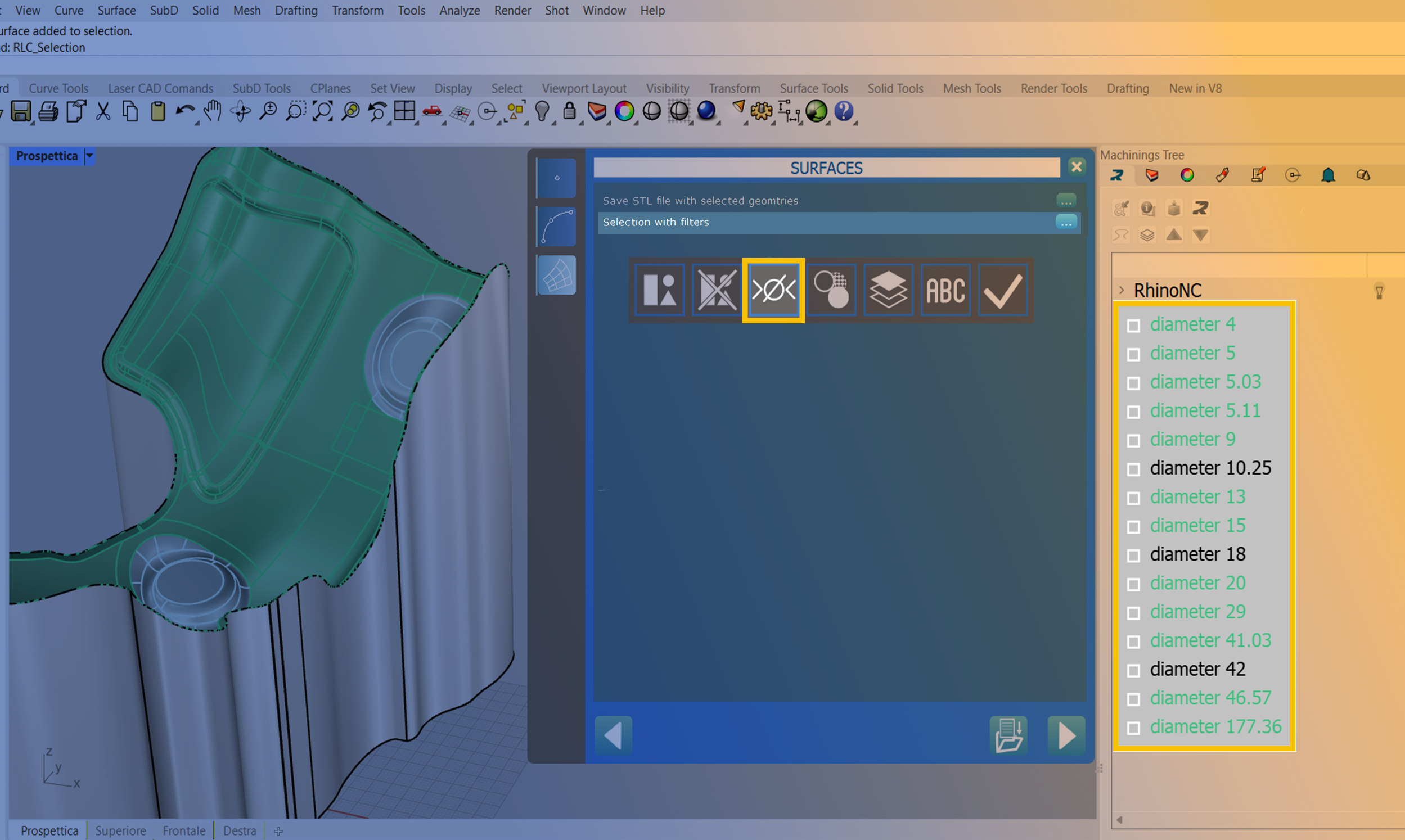
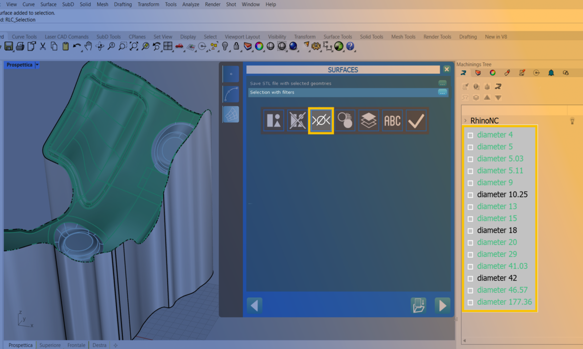
AUTOMATED TURNING PROFILE SELECTION
Now it is possible to extract the turning profile directly from the 3D geometry of the piece to be machined. It is no longer necessary to generate it beforehand in CAD. Moreover, is possible to select specific geometries avoiding parts that don’t need to be machined on the same piece.
SHAPED TOOL SELECTION
Shaped tool selection is now available in RhinoNC wizard. It is no longer necessary to go back in the CAD and perform 2D geometry analysis to select the shaped tool.
WIZARD RESOLUTION REGULATION
You can now adapt wizard dimension to the screen resolution. Enjoy an optimized user experience and customizable layout.
TOOL PATH DIRECTION IN ROUGHING MACHINING
When performing roughing machining is now possible to reverse tool path direction (in/out).
TOOL PATH REPETITION IN GROUP SELECTION
In case of tool path repetition for similar object, is now possible to change the sequence of machining in Group Selection.
RHINONC FOR RHINOCEROS 8
The new RhinoNC release is now compatible with CAD Rhinoceros 8.
NEW WIZARD GRAPHICS
Graphics and some parameter settings have been changed in RhinoNC Wizard. Indeed, the parameters definition as well as the choice of the working options is now easier and more intuitive. Thus, let customers enjoy of a better workflow when creating the toolpath.
3D CURVES MANAGEMENT IN BLADE MACHINING
The curves management operation has now been improved thanks to the possibility of using both “knife” and “blade” tools in the blade machining strategy embedded in the curves management module. In addition to this, the possibility of operating approach and detachment with a 3D ramp has also been added to this machining.
NEW KINEMATIC SIMULATION INTERFACE
The kinematic simulation interface has been changed. Now the simulation window is larger, and the Control Tabs are easier to see. Moreover, it is now possible to view the working coordinates related to the working panel as well as the machining tree to be simulated.
RHINONC IN SPANISH LANGUAGE
RhinoNC software is now available in Spanish.
The possibility of defining a working area through the selection of closed curves has been included in rotary machining.
PARAMETERS CONFIGURATION
A new configuration module has been included that manages any parameter setups for each individual RhinoNC strategy; now the user can save the default values of the strategies in his own configuration, which can be recalled and modified whenever he wishes.
GEOMETRIC ELEMENTS CREATION
It is now possible, in fully automatic mode, to extract from 3D objects the edges of the geometry to be machined and create a single curve in continuity, using it as a work area or as a cutting line. It is also possible to create directional segments for tool orientation quickly and easily, or to make geometric points directly on the surfaces to be machined.
LASER MODULE
It has been added the module for machining related to machines with Laser technology; now you can create cutting or welding strategies with all the specific features for these machines, such as the possibility of inserting specific cutting speeds along the selected geometry or inserting special movements to make the tool path uniform. All this for machines with Laser technology, from 2 to 5 continuous axes.
NEW WIZARD
Within the RhinoNC Wizard some very practical implementations have been included when creating machining strategies. Now you can see, for example, the number of geometric entities to be machined or used as boundaries; measurements of depths or distances to be machined are always referenced to the tool orientation, etc.
STAND ALONE INTERFACE
The Stand alone interface has been redesigned, making it even more user-friendly and easy to use. This layout version makes it possible to work with RhinoNC by highlighting only the CAM commands, so that those not using the CAD part will no longer have all the icons displayed, resulting in smoother toolpath creation.
NEW PRELOAD ANGLE AXIS
The possibility of changing the initial angle for a 4 – or 5-axis continuous machining operations has been added. This allows the full angular movement of the machine tool’s rotary axes to be utilized, avoiding the need of angle resetting or repositioning when calculating the tool path.
CHOICE OF QUALITY OF RESIDUAL MATERIAL FEATURE
The possibility of choosing the display quality of the simulation with residual material has been added. The new function allows for an optimal and precise simulation result, depending on the file size and the characteristics of the available hardware.
NEW OPENING FUNCTION AFTER CALCULATION
It is now possible to leave the machining wizard open after entering the machining parameters and launching the tool path calculation. The use of this function avoids the need of selecting again the strategy turning the process into a faster and simpler machining operation.
DRILLING APPROACH
The possibility of approaching the diameter of the hole to be machined with a circular attachment and detachment has been included in the drilling cycles, as ‘hole contouring’. This allows the tool to approach the geometry to be machined in a tangible way, creating a more regular and uniform tool path.
NEW GENERATION OF POSTPROCESSOR
A new generation of fully automated and customisable postprocessors is now available within version 2023 of RhinoNC.
NEW TOOL ORIENTATION MANAGEMENT
It’s now available the new tool orientation management in machining strategies, for milling machines up to 5 axes or on anthropomorphic robots.
NEW GEODESIC STRATEGY ON 3D SURFACES
This new strategy of the ‘3D SURFACES’ module has been inserted to have a further possibility of finishing 3D objects. The geodesic strategy allows you to obtain refined tool paths by working with the edges or containment curves of the chosen work area; you can work for example between 2 guide lines, or by following automatically the surface dimensions of the object.
MULTIPLE CONTOUR MACHINING
In the curve contouring strategy, the possibility of being able to machine three-dimensional curves with multiple lateral passes has been included; this allows three-dimensional objects that are characterized by large areas to be machined with small tools, and therefore with multiple passes.
NEW 3D MACHINING WITH THE KNIFE TOOL
The cutting strategy using the ‘knife’ tool was limited to 2D geometries so far. From now on this new function is extended to the possibility of cutting 3D curves in the space, thus handling all different types of work.
COLLISION CHECK IN CUTTING STRATEGY WITH CIRCULAR BLADE
The introduction of the collision check of circular blade tools into the cutting strategy allows the machining of both 2D and 3D geometries, controlling the diameter and thickness of the blade at each pass, in order to achieve the most complete cut and to preserve all geometric parts of the object to be cut.
PRELOAD OPTION ON THE TURNING AXES OF THE MACHINE TOOL
During the postprocessor operation, it has been added the possibility of entering a pre-load value for the turning axis of the machine tool. This allows those who own an asymmetrical head milling machine to choose the best starting position to avoid unnecessary machine overruns, or cluttering of the moving parts of the milling machine that would not provide the desired results.
SELECTION OF TOOL PATH DIRECTION IN MIRRORING
We have introduced the possibility of changing and reversing toolpath direction by using automation that allows you to directly copy and mirror the machining strategy with respect to an axis. This is convenient for those working on symmetrical workpieces where the direction of the toolpath can be easily chosen according to the technological characteristics of their machine tool.
EDGE SELECTION FROM 3D GEOMETRIES
Until now to use the same edge of 3D objects as a working curve, it was formerly necessary to select and extract the curves in Rhinoceros. Using this new version of RhinoNC, it is possible to directly select the edges of 3D geometries as curves from the working interface with no preliminary actions.
CUSTOMIZABLE INTERFACE
The user can now customize working parameters according to the most used/preferred actions. This configuration can be copied and easily transferred to other files with no need of any manual interaction. The software identifies geometries and automatically applies the parameters according to the user’s preference.
COMPLETE FINISHING STRATEGY
The Complete Finishing option allows the user to change, in the same machining, the type of working strategy with no need of dividing the geometry into several parts. It can be a parallel pass or constant crest machining in the flatter areas and guarantees a faster and more efficient calculation of the whole piece to be machined.
NEW AUTOMATIC MANAGEMENT OF APPROACHES
The improvement involves pocket emptying operations: the software is able to automatically recognize the object geometry and adopt the best approach movement to not cause any damage.
PERSONALIZED MANAGEMENT OF WORK STRATEGIES
RhinoNC is getting simpler by giving the user the possibility to choose how to view the list of strategies within the same process, for example in alphabetical order, by tool or material etc.
AUTOMATIC MANAGEMENT OF THE SAFETY PLAN
With the automatic recognition of the safety plane, the software automatically selects and positions the tool where it is most appropriate to create any damage to the work surface. Such an automatic operation reduces the risk of manual errors and object tampering.
NEW OPTION “INTERMEDIATE SURFACE”
A command has been added to the Surface roughing strategy to allow users to generate intermediate working planes with a pre-set value. Moreover, the software automatically detects any other surface part that requires intermediate plane.
CUSTOMIZATION OPTION IN CURVE MACHINING
It’s now possible to set a customized speed for entry and exit movements during the processing of curves.
FINISHING OF RESIDUAL MATERIAL IN 3D GEOMETRY MACHINING
This particular function allows users to finish the areas where the tool left some residual material during the former processing. The 3D geometry machining strategy has been improved both in terms of calculation accuracy and optimized movement options.
DRAFT ANGLE OPTION IN CONTOUR FEATURES
The possibility of managing a draft angle in multi-step depth machining has been added. As a consequence, it is no longer necessary to build the 3D geometry to perform the contouring operations as you can work directly on curves.
COLLISION CHECKING IN CONTOURING MACHINING
The possibility of having an automatic control of any obstacles present along the tool path has been added in the process of curve contouring machining.
IMPROVED MACHINING IN DRILLING CYCLES
To improve the machining function of the drilling cycles, new options have been added as automatic recognition of diameters also on mesh entities and retraction movement in rapid mode.
NEW OPTION FOR SURFACE MANAGEMENT
The possibility of orienting the tool on a 4 or 5-axis machine has been added to create multi-origin machining, independent of Rhinoceros surface areas. This allows users to save time during machining as it is possible to work on several objects at the same time.